移至主內容
首頁

  • 關於我們
  • 校園動態
  • 學與教
  • 學生發展
    • 校本價值教育
    • 生涯規劃教育
      • 計劃內容
      • 香港中學文憑-國際認可
      • 香港生涯發展自評基準
      • 海外升學
    • 升學講座
    • 全人教育
    • 融合教育
    • 訓導組
    • 輔導組
    • 學生組識
    • 校園福音事工
  • 環球探索
  • 入學申請
  • 學生園地
  • 學生表現
  • 家長資訊
  • 加入我們
  • EN
  • 繁
School Calendar icon校曆表 Contact Us icon聯絡我們 Email Us icon電郵我們 Join Us icon加入我們
G21 EClass Youtube Outlook
  • 關於我們
    • 辦學理念及使命
      • 香港中華基督教青年會興辦學校教育使命宣言
    • 校長的話
    • 本校歷史
    • 管理與架構
      • 校董會
      • 行政架構
      • 專業團隊
    • 學校簡介
      • 學校資訊
      • 學校設施
      • 校徽
      • 校歌
      • 社別
    • 學校發展
      • 計劃及報告
      • 關注事項
    • 政策與指引
      • 教師專業操守指引
      • 危機管理指引
      • 防止性騷擾政策
      • 處理投訴指引
    • 基督徒教師團契
    • 「智」愛校長室
    • 校友會
      • 校友會幹事會
      • 校友會相簿
    • 青中簡介
    • 國內姊妹學校
      • 西安市第三十中學
      • 深圳市高級中學高中園
  • 校園動態
    • 最新消息
    • 多媒體報導
      • 特別報導
      • 電視台
      • 電台
      • 網台
    • 校園刊物
      • 青訊
      • 青中一百篇文集
      • 一人一故事
      • 黃埔軍校
      • 其他校園刊物
    • 青中簡介
      • 中一入學簡介會
  • 學與教
    • 高中計劃
    • 初中宗教教育(基督宗教)課程
      • 中一級宗教課堂
      • 中三級宗教課堂
    • 教學語言
    • STEAM 教育
      • AEROSTEM 學習
      • 航空科技延伸學習
    • 學習習慣
    • 奬勵計劃
    • 資優教育
    • 校內考試/國際認可測試認證安排
    • 教師同行計劃
    • 新老師支援培訓
    • 閱讀推廣
    • 非華語學生學習支援
    • 開設科目
    • ESG 組
    • 常用連結
  • 學生發展
    • 校本價值教育
    • 生涯規劃教育
      • 計劃內容
      • 香港中學文憑-國際認可
      • 香港生涯發展自評基準
      • 海外升學
    • 升學講座
      • - 南澳大學 University of South Australia)海外航空課程講座及工作坊
      • - 澳洲Griffith University升學講座
      • - 香港城市大學升學講座
      • - 香港大學專業進修學院升學講座
      • - 理工大學升學講座
      • - 中文大學升學講座
      • - 香港教育大學升學講座
      • - 香港大學升學講座
      • - 聖方濟各大學升學講座
      • - 東華學院升學講座
    • 全人教育
      • 聯課活動
      • 健康學校
        • - 禁毒資訊
          • --- 太空油毒品
    • 融合教育
    • 訓導組
    • 輔導組
      • 4Rs精神健康約章
      • 活動花絮
    • 學生組識
      • 學生會
      • 學生領袖
      • 五社成員
    • 校園福音事工
      • 學生信仰生活
      • 教育主日
      • 節期崇拜 及 福音週會
      • 早會 及 高中基督教活動
  • 環球探索
    • 環球探索活動
      • 2025-2026
      • 2024-2025
      • 2023-2024
      • 2022-2023
      • 2021-2022
      • 2018-2019
  • 入學申請
    • 申請表
    • 準則
    • 學費
    • 學費獎勵計劃
    • 學費資助計劃
    • 問與答
    • 中一入學面試
  • 學生園地
    • 校園全方位學習活動
      • 2025-2026
      • 2024-2025
      • 2023-2024
      • 2022-2023
      • 2021-2022
      • 2020-2021
      • 2019-2020
      • 2018-2019
      • 2017-2018
  • 學生表現
    • 中學文憑試
    • 學術獎項
    • 藝術成就
    • 校際比賽獎項
    • 國際比賽獎項
    • 音樂比賽獎項
    • 體育獎項
    • 其他獎項
    • 全部獎項
  • 家長資訊
    • 家庭學校合作會 (家校會)
      • 主席的話
      • 理事會名單
      • 會章
    • 非華語學生家長資訊
    • 學費獎勵計劃
    • 學費資助計劃
    • 家長支援服務資訊
    • 家校會-活動資訊 及 家長相簿
      • - 2025-2026
      • - 2024-2025
      • - 2023-2024
      • - 2022-2023
    • 家長教育
  • 加入我們
    • 加入我們
    • 招標啟示
Default Banner

Side Meun

  • 校本價值教育
  • 生涯規劃教育
    • 計劃內容
    • 香港中學文憑-國際認可
    • 香港生涯發展自評基準
    • 海外升學
  • 升學講座
    • - 南澳大學 University of South Australia)海外航空課程講座及工作坊
    • - 澳洲Griffith University升學講座
    • - 香港城市大學升學講座
    • - 香港大學專業進修學院升學講座
    • - 理工大學升學講座
    • - 中文大學升學講座
    • - 香港教育大學升學講座
    • - 香港大學升學講座
    • - 聖方濟各大學升學講座
    • - 東華學院升學講座
  • 全人教育
    • 聯課活動
    • 健康學校
      • - 禁毒資訊
        • --- 太空油毒品
  • 融合教育
  • 訓導組
  • 輔導組
    • 4Rs精神健康約章
    • 活動花絮
  • 學生組識
    • 學生會
    • 學生領袖
    • 五社成員
  • 校園福音事工
    • 學生信仰生活
    • 教育主日
    • 節期崇拜 及 福音週會
    • 早會 及 高中基督教活動

導航連結

  1. 首頁
  2. 學生發展
  3. 生涯規劃教育
  4. 香港生涯發展自評基準

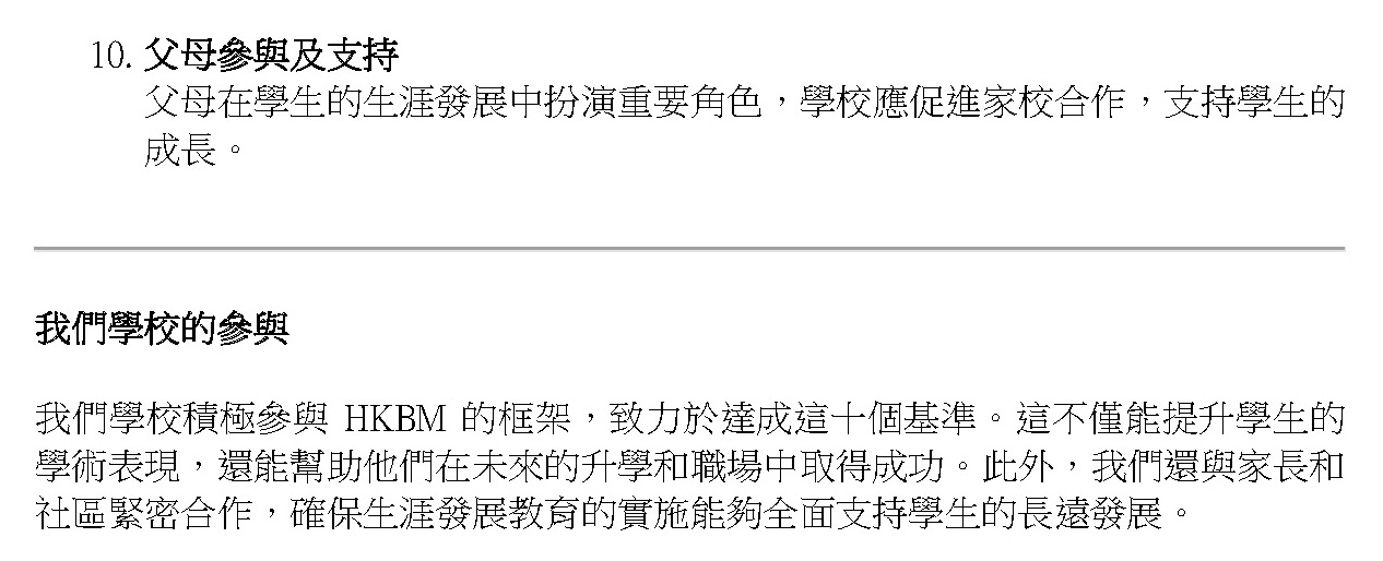
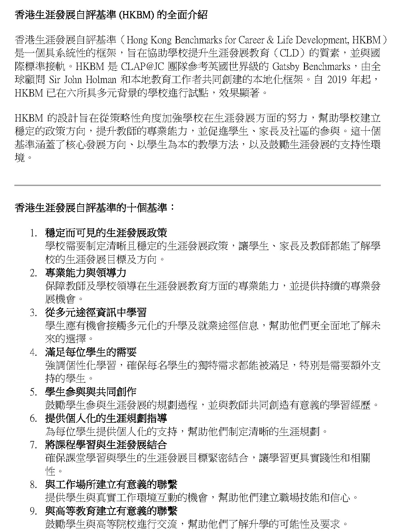
香港生涯發展自評基準 (HKBM) 的全面介紹

香港生涯發展自評基準 (HKBM) 的全面介紹香港生涯發展自評基準 (HKBM) 的全面介紹香港生涯發展自評基準 (HKBM) 的全面介紹

 

school logo

聯絡我們

中華基督教青年會中學

  • location_on新界元朗天水圍天富苑
  • call電話: (852) 2540 8650
  • print傳真: (852) 2448 8763
  • email電郵: [email protected]
  • 網站地圖
  • 免責聲明
  • 聯絡我們
  • 校務處辦公時間
NCS 家長資訊 EDB 香港考試及評核局 香港教育城
香港中華基督教青年會 中華基督教青年會小學<br />

COLLABORATING PROGRAMS WITH

we prepare for cambridge english qualificationPearsonFire service department fast connect 1st team in hong kongGoogle for Education Reference SchoolCYMCA vision 2030
© 2026 中華基督教青年會中學 版權所有 不得轉載